枫叶世界学校课程得到世界两大权威认证机构Cognia和UK ENIC的认证及对标。枫叶毕业生可以有效对接全球大学,包括美英澳加及更多的亚洲、欧洲大学,还有国内中外合作办学项目和国际课程项目,也包括国外在中国开办的大学。
天津枫叶学习枫叶世界学校课程,由外教老师全英文授课,为学生进入世界大学提供更充分的学术准备。枫叶尊重学生成长规律,尊重个体差异,满足不同学习需求,选修课程特别丰富,学生按照能力和兴趣选课,一人一课表,走班制上课。2022届毕业生分别被英国、加拿大、澳洲、中外合作办学项目录取,总计收到690封录取。17人获得23份世界十强大学录取,197人获得枫叶全球学府百强录取,百强录取率89.5%。截止到目前,2023届天津首届枫叶世界学校课程(MLWSP)毕业生共收到来自英国、澳大利亚、加拿大、美国等国家大学发来的录取通知书419份,QS百强录取率95%。英国伦敦大学学院、伯明翰大学、利兹大学、曼彻斯特城市大学、诺丁汉大学、约克大学(UK)、谢菲尔德大学、南安普顿大学等,加拿大多伦多大学、滑铁卢大学、韦仕敦大学、湖首大学、阿尔伯塔大学、麦克马斯特大学、渥太华大学等,澳洲南澳大学、麦考瑞大学、西澳大学等,美国纽约州立大学石溪校区,还有瑞士及中外合作办学项目都向枫叶首届世界课程学生发来录取。
枫叶世界学校课程
枫叶世界学校课程包括英文课程、中文课程、汉语语言课程和英语语言课程四大板块,是枫叶教育在20余年实施教学基础上,由枫叶中外教育专家、教师团队历时5年研究开发而成。枫叶世界学校课程作为世界课程,已获得全球大型的学校认证组织Cognia和英国国家学历学位认证中心UK ENIC的认证,并已收到包括牛津大学在内的百余所世界大学支持函。枫叶世界学校课程作为世界 级课程,是中国一个具有知识产权的国际化基础教育课程,同时也是融入中国元素的国际认证课程。具有鲜明中国特色的枫叶世界学校课程是枫叶人向世界贡献标准的重要组成部分。



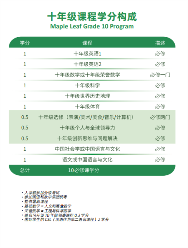
学生每学年学习10门枫叶世界学校课程,学习合格后取得相应学分。枫叶世界学校课程高中毕业要求:
1、修满 26 个必修学分,包含 19 个英文课程必修学分,6 个中文课程必修学分(国际学生可修 6 个汉语语言课程学分)和 1 个育人课程学分;
2、1 门枫叶和大学共同认可的双学分课(晚自习或在线完成);
3、通过枫叶教育集团统一组织的标准化学科测评。
八大专业方向
人文科学、科学、艺术、应用艺术、商科、环境科学、健康科学、工程类
留学规划
枫叶个性化选课尊重学生成长规律和个性差异,学生在留学服务中心老师和领事老师的指导下,可以根据自己的兴趣特长和学业规划,在八大专业方向中选择课程,真正实现因材施教、扬长避短。
枫叶高中升读世界学府突破高考束缚,实施过程性评价,学生完成学业获得规定学分后,即可申请海外学校,又可入读国内高校国际课程项目,实现国内外大学“双出口”的升学途径。




公众号


服务热线