学校简介
学校起源
东光明中日国际高中是上实剑桥教育集团旗下学校。
上实剑桥创办于2008年初,源于上海市实验学校剑桥教育中心国际部,由英国剑桥大学国际考试委员会授权A-level课程。发展至今,上实剑桥的办学质量得到了社会各界的高度认可,被誉为沪上“A-level三大金刚”之一。
2021年起,为满足日益增长的日本留学需求,上实剑桥增设日高部——东光明中日国际高中,开设日本留学考试EJU课程,提供中日融合课程体系,为意向前往日本大学留学的学生提供相应的课程教育。
学制3+0.5
三年国内
国内三年完成EJU课程,高三上学期11月份参加EJU留考,感受考试流程以及学习水平,高三下学期6月份参加第二次EJU留考,拿到成绩后赴日。
通过在全封闭寄宿制校园的个性化小班分层教学,因材施教,缩短在日本语言学校的时间,大幅提升EJU成绩以及升学率。
半年日本
高三毕业后7月初赴日本语言学校,用6月份EJU留考成绩,申请大学并参加各大学校内考。同时做最后冲刺,备战11月份的EJU留考,冲刺前十国公立学校。
课程体系
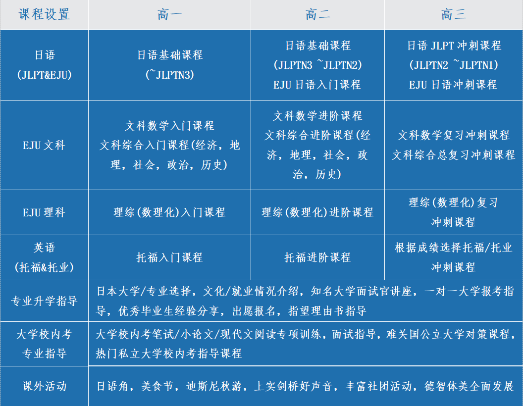
01课程设置

02升导课程
量身定制一对一升学规划:
专业升学指导中心成员为学生提供一对一升学指导顾问,根据文理生不同申请专业,做个性化升学指导。每学期会邀请各大日本大学招生官到校讲座,为学生提供当年最新大学招生政策及专业介绍。
03综合面试指导
针对面试流程、礼仪及报考动机等常见面试问题的集中指导培训课程。
1小论文写作对策
小论文写作的技巧讲解及相关写作练习课程。
2日本语现代文阅读
通过阅读文章,锻炼自己的逻辑和理论性,同时为小论文写作打下基础。
3早·庆·上对策
针对每个学部展开校内考过去问对策,通过对过去间的剖析来找到解题技巧和思路。
4GMARCH·关关同立对策
主要以课题型的小论文为主,根据校内考真题把握并推测出题意图,进而提高合格率。
5热门私立大学对策
包含日本大学、东洋大学、专修大学、驹泽大学、京都产业大学、近畿大学、甲南大学、龙谷大学等热门私立大学对策。
6难关国公立大学对策
包含旧7所帝国大学及一桥大学、东京外国语大学、千叶大学、横滨国立大学、首都大学东京、埼玉大学等难关国公立大学的对策课程。
7其他私立大学对策
包含各人气私立大学,根据当年在校生实际报考情况,以少人数研讨会的形式进行考前特训。
8其他国公立大学对策
包含各人气地方国公立大学,根据当年在校生实际报考情况,以少数人研讨会形式进行考前特训。




公众号


服务热线