一直以来,北京公办国际部作为国内TOP国际教育赛道,在留学圈热度持续攀升。
北师大实验国际部、人大附ICC、十一学校国际部......这些依托牛校资源建立的"特殊存在",既带有公立教育的严谨基因,又嫁接西方课程体系,形成了独特的办学模式,在每年的申请季中都大放光彩。
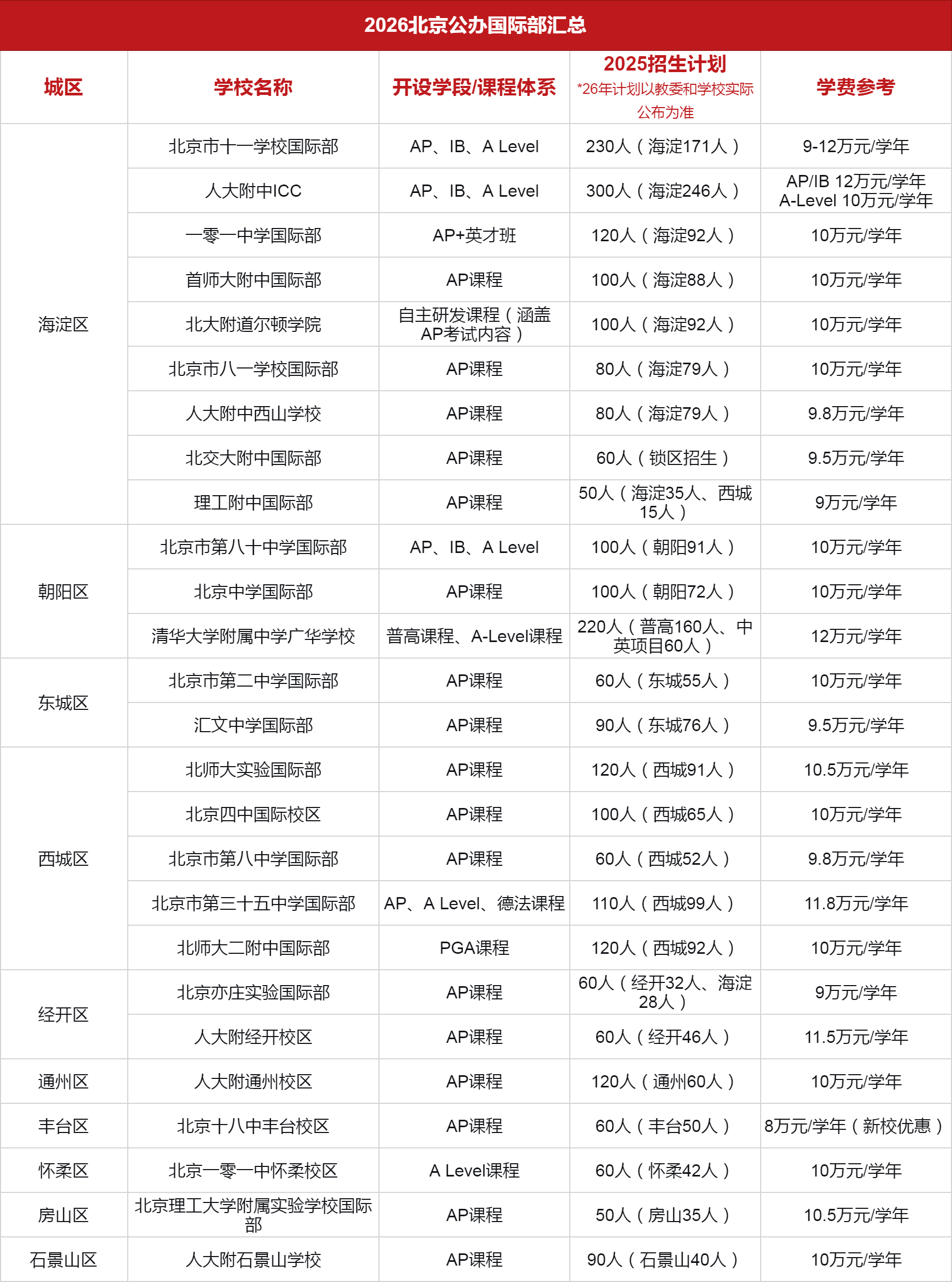
据不完全统计,目前北京约有26所公立国际部,这些学校分布在西城、海淀、朝阳等10个城区。
这里也为大家做个汇总:

以上信息为多方汇总,仅供参考
除此之外,还有更多公立国际部正在建设中——
今年8月,由北京四中承办的北京第二实验学校建设项目(一期)正式启动开工建设。
据了解,北京第二实验学校定位为一所涵盖小初高学段的公办学校。一期工程计划开设66个教学班,提供2790个学位,覆盖基础教育全学段。其中小学部24个班960个学位,初中部12个班480个学位,高中部30个班1350个学位。
那么,这些学校入学难度如何?又该如何准备呢?
正常来说,报名国际部的学生需要有升入北京高中的资格,招生范围主要面向京籍及“九类人”(少量校招收外地户籍,报名前需确认)。
以下7类情况之一者,可以报考普通高中:
(1)由人力社保部门认定的属“原北京下乡知青子女”的考生;
(2)由区台办认定的属“台胞子女”的考生;
(3)有博士后管委会办公室开具介绍信和“博士后研究人员进站批准函”人员子女证明的考生;
(4)由人民解放军相关政治部门认定的属“随军子女”的考生;
(5)有市人力社保部门签发的“北京市工作居住证”人员子女的考生;
(6)父(或母)一方有本市常住户籍的考生;
(7)由中建二局第一建筑工程有限公司认定的属“中建二局第一建筑工程有限公司职工子女”中的非农业户籍考生。
以下2类只能考对应的学校:
(1)由首钢矿业钢矿公司认定的属“职工子女”中河北省户籍的考生,可以报名并报考从石景山区招生的普通高中和首钢高级技工学校。
(2)由中国化学工程第六建设公司北京分公司认定的属“化六建北京分公司子女”中的非本市户籍的考生,可以报名并报考通州区普通高中及其他规定可以报考的学校。
学生在中考出分后和填报志愿前的这几天参加学校的加试,学校会根据学生中考以及加试成绩决定是否录取。
按中考分数线来说,以中考满分510计算,海淀西城热门公立国际部至少要475以上,对应海淀前3500名,西城前2200名、朝阳前1400名、东城前1200名(TOP校如人大附中ICC、北师大实验国际部海淀免试线485分+)。
普通公立国际部中考要求大致在460分左右,对应海淀前7000名,西城前4700名、朝阳前3700名、东城2600.
但实际上,也有学生(非京籍学生为主)通过学校自己举办的加试来入学。
加试考核以中英文面试为主,侧重语言表达、逻辑思维;部分校接受托福70分+或中考高分(485 分以上)免英语面试。
此外,部分国际部还为有升学意愿的家庭提供1+3和0.5项目:
1+3项目主要面向初二学生,通过考试的学生可以在初三提前学习一年国际课程,之后可以免中考升入本部的高中国际部。
0.5项目主要面向初三学生,初三上学期通过学校的0.5项目相关测试,下学期即可学习国际课程。该项目也可以免中考升入本部的高中国际部。
注意:具体也要看学校要求,家长们可以提前了解和准备。




