东光明中日国际高中是上实剑桥教育集团旗下学校。2021年起,为满足日益增长的日本留学需求,上实剑桥增设日高部——东光明中日国际高中,开设日本留学考试EJU课程,提供中日融合课程体系,为意向前往日本大学留学的学生提供相应的课程教育。
2025升学季,东光明首届37名毕业生硕果累累,共收获了日本高校(类比于中国985、211级别)录取通知书41份。尤为突出的是,本届陈同学成功录取日本最高学术殿堂——东京大学!
2026升学季,第二届学子也延续佳绩,势头强劲。截止到2025年12月17日,第二届51名毕业生已收获日本高校(类比于中国985、211级别)录取通知书35份。
你的梦校正闪耀!若你也渴望像这两届学子般踏入梦校殿堂,不妨赶紧来看看东光明开放&招考日信息,了解下是什么让东光明学子取得如此优异的成绩!!!
招生对象
E1年级:学制3+0.5年(适读学生:初三应届生,高一高二在读生)
无学籍、户籍限制
被录取后将于2026年8月份入学。
校园地点
上实剑桥浦东校区(浦东新区唐陆公路3892号)
上实剑桥学校
上海市浦东新区唐镇唐陆公路3892号民远学院
车辆停放:自驾车的家长可将车辆临时停放在校园内,请按保安指挥停车,校园内减速慢行。
考试科目
科目一:数学笔试
1、考试时间90分钟,满分100分。
2、初中考生的考查内容范围可参考上海中考考纲。
科目二:英语笔试
1、考试时间90分钟,满分100分。
2、词汇量范围:不局限于国内教材。
选择东光明的六大理由
01 优秀教学成果,第一届毕业生录取榜单
自东光明成立以来,我们的教学成果斐然,第一届毕业生已成功获得了多所日本大学的录取通知。
他们的优异表现不仅是对我们教学质量的证明,更是对未来学子们的巨大鼓舞。请关注后续更多录取捷报!
02 强大的专职师资团队
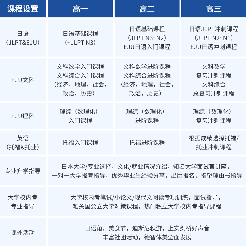
03 完整专业的EJU文理+托福课程模块设计,全面提升备考效率
3+0.5模式

3+0.5模式课程设置

04 「东大菁英班」,直击东大等高校核心选拔逻辑
师资的科学规划 + 前辈导师的实战护航,构筑通往东大等学校的高效路径。
由东大毕业生邸校长领衔的师资团队,深谙东大历年考情与选拔逻辑,深度解析十年录取数据,拆解EJU、校内考、面试能力模型,构建“基础-突破-实战”三阶课程。教学方案依托每月对标考核与预警机制进行实时动态优化,精准适配不同的提升需求。
「东大菁英班」为每位学生匹配1v1东大导师,导师毕业于国内、日本多所优秀高中,背景涵盖东京大学所有文理科专业方向,为学生提供学术辅导、文书精修、面试模拟等关键环节的实战指导,从学术思维到文化融入进行全方位浸润式培养。
05 全方位个性化,分层教学,打造“稳,准,狠”教学体系
根据每位学生的综合学术能力,开展培优、夯实基础等课程,实现个性化教学辅导,为同学冲刺帝大、早庆上等校持续赋能。
06 量身定制一对一升学规划
专业升学指导中心成员为学生提供一对一升学指导顾问,根据文理生不同申请专业,做个性化升学指导。
每学期会邀请各大日本大学招生官到校讲座,为学生提供当年最新大学招生政策及专业介绍。
校园环境与食宿
校园内设施完善,不仅拥有窗明几净的教室、现代化的电子阅览室与多功能大礼堂,还配备了齐全的运动场馆,如篮球场、足球场、羽毛球场及乒乓球、台球等活动空间。
学校配备温馨的学生公寓,4人一个房间,每个房间配有独立卫生间。学校有生活导师负责学生的住宿管理和日常卫生,科学安排住校生的作息时间,关怀孩子的身心健康,让学生在温馨中学会自立自理。
学校餐饮每天提供三餐,中西餐搭配,菜品安全和质量有充分保证,种类丰富,色香味俱全,深受师生喜爱。
校园开放日活动亮点
参观校园设施,感受浓厚的学术氛围
EJU 体验课,见证东光明学术风采
与校领导及教学团队面对面交流,深入了解学校办学理念和课程设置
聆听东京大学,京都大学,九州大学等毕业生分享留学经验,激发留学梦想
领取东光明精美纪念礼品
在往期开放日中,家长们纷纷表示收获满满,对东光明的办学理念、教学质量以及校园环境给予了高度评价。对我们本次开放日感兴趣的家长可以和我们一起来回顾那些温馨而美好的瞬间吧!



